有爱爱
首 页
关于我们
大事记
组织架构
公司概况
联系我们
子公司
新闻资讯
媒体报道
有爱爱
公示公告
动态资讯
省政府信息
疫情防控
子公司
雅安文旅开发建设有限公司
雅安艺悦文化创意有限责任公司
四川省名山蒙顶山旅游开发有限责任公司
雅安蜀天旅游发展有限公司
雅安文旅会展有限公司
雅安文投中医药大健康产业发展有限公司
雅安文旅熊猫新城投资开发有限责任公司
党群工作
转树作抓
活动动态
廉雅文旅
社会责任专栏
合作共赢
文旅荣誉
合作项目
合作伙伴
联系我们
有爱爱
>
公示公告
>
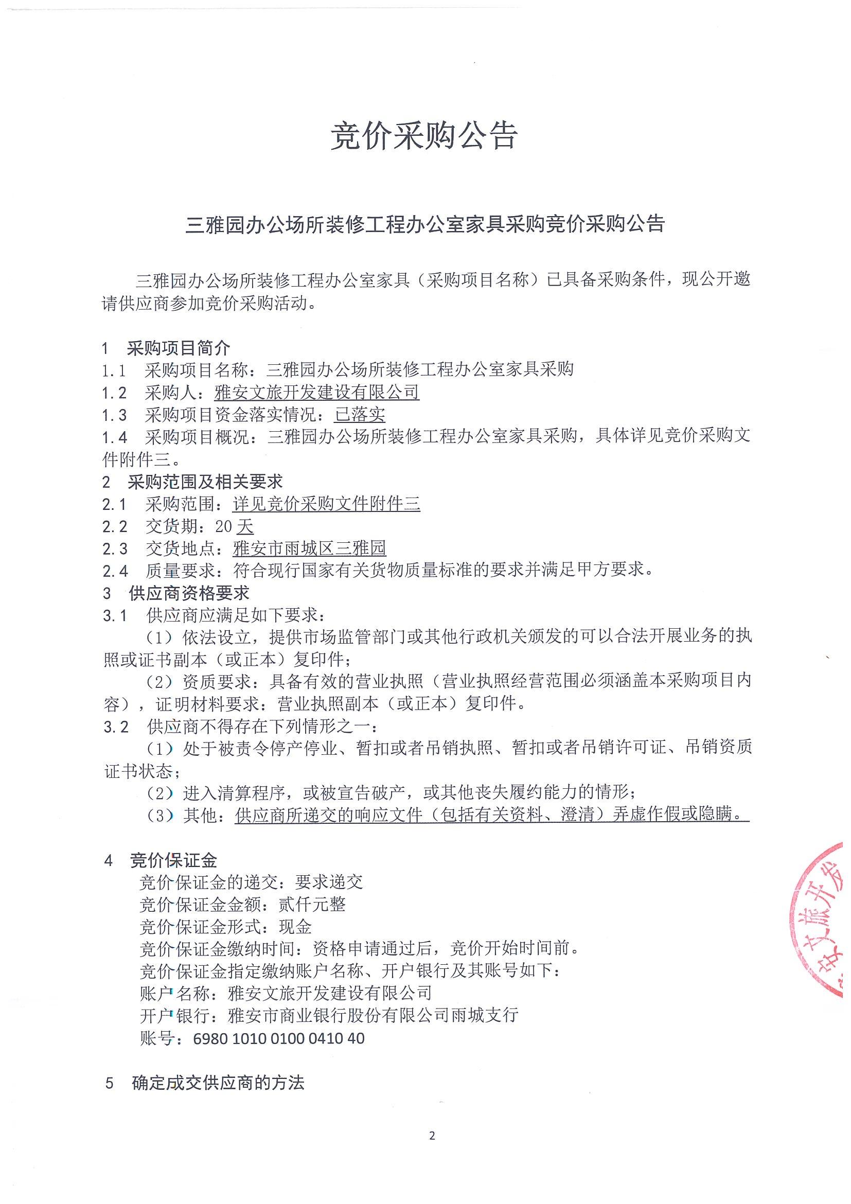
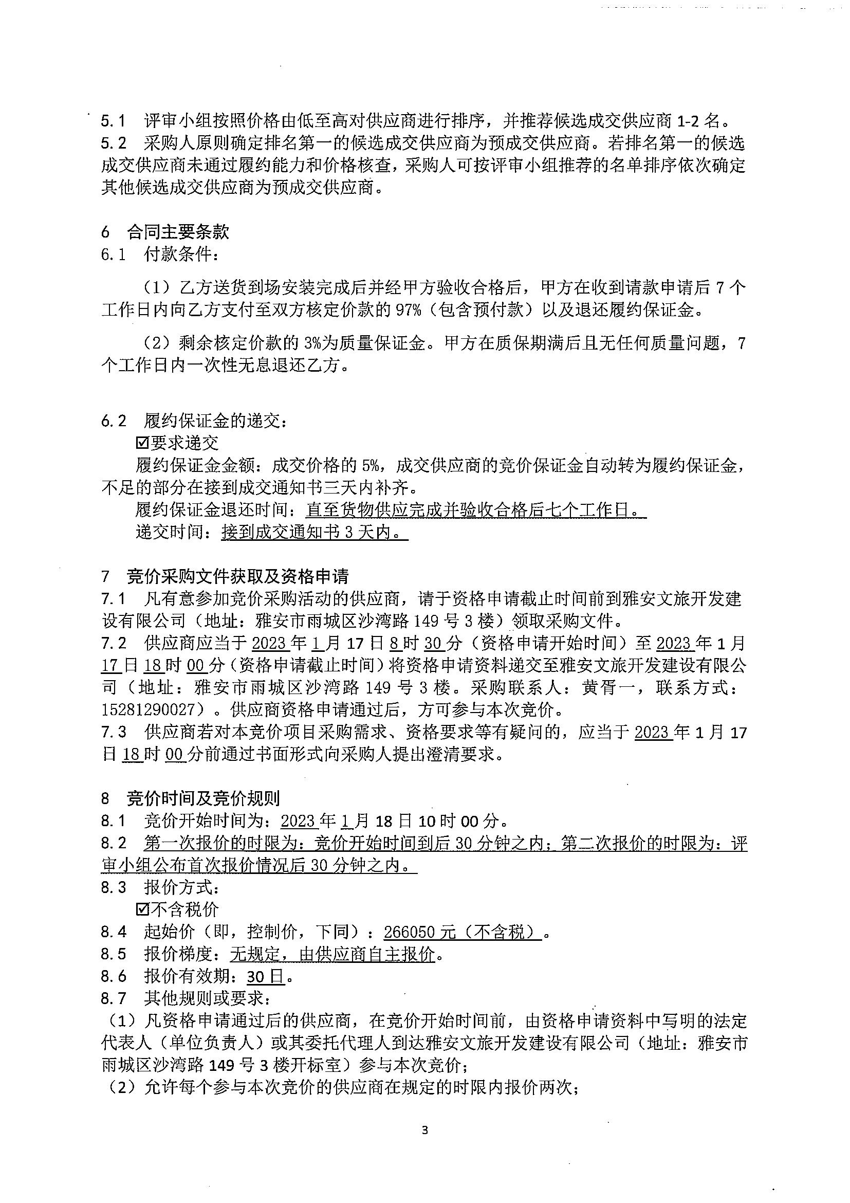
三雅园办公场所装修工程办公室家具竞价采购公告
分类:公示公告
来源:雅安文旅
浏览量:
版权所有:有爱爱-成人视频观看app 网站咨询服务电话:0835-5963344
邮箱:
[email protected]
设计开发:四川好亦同
花间堂
皇茶
蒙顶山
蒙顶山景区
熊猫西游
艺悦文创
智选酒店